摘要:8月铜价摆脱振荡整理,实现向上突破,受中国需求明显回升,且美元指数延续弱势回调刺激。展望9月,中国经济相对企稳,且铜市供需失衡状况有所改善令铜价悲观预期改善,但众多风险事件轮番登场将令铜价波动加剧,料呈先抑后扬走势,操作上维持振荡操作,激进者可尝试逢回调买入。
一、8月份伦沪铜市场走势回顾
8月期铜在强劲的中国经济数据刺激下,于8日选择跳空上涨,之后稳步走强,其中月内伦铜交投于7420-6868美元/吨,而沪铜1312合约交投于53620-49390元/吨,两市比值仍维持于7.2附近,表明伦沪铜运行节奏保持一致。8月影响铜价运行的关键因素表现为美元指数延续回调以及中欧经济短期企稳的迹象越趋明显,投资者的心理从极度利空逐步发生改变。现货方面,各合约之间延续倒挂排列,在现铜不断走高之际,持货商积极逢高抛货,同时冶炼商主动出货意愿增加,市场货源供应充足,令现铜升水逐步走低。此外,下游畏高情绪不断攀升,谨慎按需采购为主,尤其是铜价反弹后,买兴下降,市场成交以中间商投机为主,主要采取买现抛期,铜市整体仍呈供需拉锯格局。此外,平水铜和升水铜之间来开价差,最高达250元/吨。截至8月28日,伦铜环比上涨5.63%至7274美元,沪铜1312合约月涨6.64%至52360元。

图表1, 资料来源:瑞达期货 ,数据来源:文华财经
二、宏观基本面
1、6月OECD领先指标继续改善,但全球经济增长有所分化
OECD领先指标一般被用来预测经济拐点。今年6月OECD综合领先指标继续微升0.1至100.7,略高于长期均值100。数据显示,大多数发达国家的经济前景正在改善,但大型发展中经济体增长则放缓。其中日本因受惠于大规模货币刺激措施,其领先指标进一步升至101.3。而美国领先指标持稳于101,显示稳定成长。此外,欧元区经济逐渐稳固下来,6月欧元区领先指标进一步上升0.2至100.4,其中数据显示,德国经济增长料回到长期平均水平,仍是引领欧元区经济复苏的主要动力。不过OECD亦指出,主要新兴市场经济体的增长则在放缓,且显示出分化趋势。其中中国领先指标从99.6下滑至99.4,印度、俄罗斯、巴西的经济增长仍持续低于趋势水平。

图表2, 资料来源:瑞达期货 数据来源:OECD
2、警惕国际投行对中国经济太过乐观判断
进入8月之后,陆续公布的中国7月经济数据显示,进出口形势有所好转,国内通胀可控,而制造业活动则进一步扩张,这些均表明中国经济走势出现明显好转和积极变化,为此国内外多家国际投行纷纷上调中国经济增长的预期,认为后期随着中国政府出台的系列稳增长、促改革和调结构措施,经济数据还将进一步回升,从而能完成全年7.5%的增长目标。其中,德意志银行将中国下半年GDP增长预期由7.6%上调至7.7%,瑞士信贷则有7.4%上调至7.6%。不过由于美联储缩减QE规模将给新兴经济体带来冲击以及欧元区经济复苏仍显脆弱,中国所面临的外部环境还未明显好转,且由于目前市场已逐步接受中国经济将更加企稳的预期,一旦8月经济数据表现不及预期,则将令市场人气大幅承压。

图表3,数据来源:世界经合组织(OECD) 资料来源:瑞达期货
3、美联储9月缩减QE炒作将成关注焦点
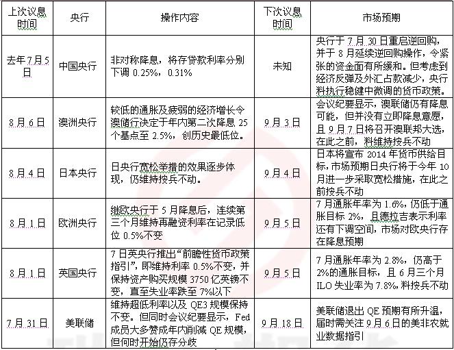
8月全球央行延续宽松的货币政策,其中中美货币政策紧缩预期有所下滑,且澳联储于年内第二次降息,令全球货币流动性增加。但随着9月份的到来,及7月美联储会议纪要显示,FED内部对年内缩减QE的大部分赞成,9月美联储是否会开始所缩减QE的炒作将成为市场关注的焦点,届时美元指数有望重拾涨势,现交投于81.4附近。而中国方面,截至7月末,M2同比增长14.5%,环比上升0.5%,且高于去年同期13.9%的增速,表明当月货币投放逐步回到正常水平。同时,8月中国央行重启逆回购操作,以缓解偏紧的资金面。从中国公布的多项经济指标的好转来看,短期经济企稳,且通胀可控,表明稳健的货币政策已在稳增长和调结构中发挥积极作用。8月内中国央行行长周小川表态过,下半年央行将继续执行稳健的货币政策,如有需要也只会进行货币政策的微调,因此,未来央行可能会延续公开市场逆回购操作,进行流动性总量控制和维稳货币市场利率稳定,但至于降准和降息,则可能性较低。9月陆续将有各大央行进行议息,但基本有望维持按兵不动,影响较为有限。

图表4,数据来源:文华财经 资料来源:瑞达期货
4、美元指数存在潜在上涨动力
8月美元指数呈弱势宽幅振荡,交易区间为82.494-80.754,现交投于81.4附近。美元指数上方第一阻力为82.5,下方支撑为80.5。8月美元指数的振荡回调,对铜价的上涨起到了较强的推动力,尤其是8月2日-8月9日,美元指数回调达1.5%,而伦铜录得高达3.7%的涨幅,究其原因,欧元区经济短期出现回温迹象,令投机基金积极做多欧元的同时,亦改善市场人气,令铜价获益上涨。展望9月,笔者认为美元指数在连续两个多月的回调之后,技术面和基本面均存在潜在推动力,尤其是9月若美联储决定开始缩减QE规模,则无疑是最大推动力。另外,欧元区方面,短期经济企稳的迹象越发明显,尤其是6,7,8月制造业PMI数据连续三个月回升,且回到51之上。不过由于欧元区内部经济增长仍失衡,且欧债危机的不利影响仍将持续,为此欧央行继续维持现有货币政策为主,且不排除有进一步降息的可能。在此背景下,截至今年8月20日,美元隐含净持仓为净多146933,为连续第四周下滑,净多头寸累计减少近11万手,且较年内高点339302下滑近37%。其中欧元净持仓从净空27900手转为净多36746手,数据表明投机基金逐步看多欧元而看空美元。

图表5,资料来源:瑞达期货 ,数据来源:CFTC网站 文华财经
三、铜市供需分析
1、全球铜市供应虽过剩,但过剩担忧略放缓
对于2013年铜市的供需格局,目前市场已基本达成共识,即铜市将一改多年来的供不应求状况,转为供应过剩,过剩量预计在5-48万吨不等,并且供应增速强于需求的局面将在下半年逐步深化。不过因该市场共识已逐步被市场所接受,其对铜价的打压力度也在逐步减弱,反而短期出现的海外铜矿的罢工事件,或铜产量的减少,将会令铜市供应过剩忧虑有所放缓。其中,9月需关注全球最大的铜矿,智利Escondia铜矿工人于9月6日前对分工方案进行投票表决,若表决未通过,则将进行罢工。此外,全球第二大铜矿,自由港迈克墨伦铜近公司旗下的印尼铜矿工会的薪资谈判亦陷入僵局,不排除该矿生产中断甚至发生动乱的风险。据ICSG最新数据显示,5月精炼铜供应短缺1.7万吨,因中国和美国需求增加,之前曾连续第七个月供应过剩,该数据更是令市场放缓了对铜市供应过剩的担忧,但同时投资者亦不可太过乐观,因1-5月铜市供应过剩22.8万吨,去年同期为短缺48万吨。此外,作为全球第一大产铜国,智利6月铜产量为482252吨,同比增加6.5%,1-6月累计产铜277.7万吨,同比增加5.04%,因矿石品位上升及一重要矿床的铜提取效率较前一年提高。

图表6,资料来源:瑞达期货 ,数据来源:文华财经
2、需求-中欧美制造业扩张有所加快
美国7月工业产出环比持平,差于预期和前值的增长0.3%,其中占比工业产出最多的制造业产出月率意外下滑0.1%,差于预期和前值。而汽车制造业产出亦下滑1.7%,此前两个月均为增长。另外,美国7月产能利用率微跌0.2%至77.6%,略低于前值和预期,且远低于1972-2012年均值80.2%。数据显示,美国工业活动在春季放缓之后难拾动能,为此高盛当日将美国第三季度GDP增长预期从2%下调至1.9%。
制造业活动方面,7月ISM制造业指数由50.9大幅攀升至55.4,远远好于预期,主要受新订单和就业加速增长带动,其中新订单指数由6月的51.9急升至58.3,进一步扩张,而就业指数亦升至54.4。8月美 国Markit制造业PMI初值升至53.9,创年内3月来最高。但是8月制造业产出分项指数初值自7月终值54.8降至53.4,增速为三个月来最慢,暗示美国整体经济扩张步伐仍然“乏力”。总体而言,制造业是其他经济领域的晴雨表,美国制造业生产的反弹有利于经济复苏及就业增长,暗示从第三季度开始,美国GDP增速料从疲软的第二季度中有所恢复。
中国方面,今年7月规模以上工业增加值同比实际增长9.7%,比6月加快0.8%,而1-7月工业增加值同比亦增长9.4%,略高于前值的增长9.3%;1-7月全国全社会用电量同比增长5.7%,较1-6月5.14%的增速上升0.56%,延续了今年一季度以来的弱势回升趋势。此外,中国8月汇丰制造业PMI初值意外升至50.1,创下4个月新高,主要受产出和新订单指数大幅攀升拉动。其中8月产出指数飙升2.6%至50.6,为3个月来最高;而新订单指数自46.6回升至50.5,主要因内需拉动,因反应外需的新出口订单指数仍加速萎缩,现为46.5,这表明欧美经济的复苏尚未给中国制造业构成提振。总体而言,中国制造业增长已经开始企稳,这主要得益于近期微调措施的初始效果以及企业的库存回补活动。
至于欧元区,今年6月工业产出月率增长0.7%,好于5月的萎缩0.2%,但略低于预期。在主要国家中,德国6月工业产出上升2.5%,是欧元区工业产出增长的主要推动力,但法国同期却收缩1.5%。在制造业方面,今年8月,欧元区Markit制造业PMI初值由7月的50.5升至51.7,创26个月来新高。在主要国家中,德国8月制造业PMI升至52,而法国则持平于49.7,其制造业仍为连续第18个月萎缩,数据显示欧元区欧元区复苏势头延续,但其经济内部增长仍不平衡。
综述,从以上数据来看,8月作为推动各国经济复苏主力的制造业纷纷明显扩张,尤其是中欧制造业的扩张速度进一步加快,有利于改善本来黯淡的铜市需求前景,利于铜价走强。

图表7,资料来源:瑞达期货 数据来源:Wind资讯
3、需求-8月上期所及亚洲地区铜库存紧张局势延续
截至8月27日,全球铜显性库存继续下滑70160吨至77万吨,其中美精铜库存减幅最大,环比剧减28256吨或42.89%至37629吨,为连续第四个月减少,且创下2008年12月以来的新低。其次是伦铜库存,环比剧减36450吨或6%至576350吨,为连减两个月,累计减少近10万吨,其中大部分减少在亚洲仓库,共减少近8万吨。目前伦铜库存较去年末仅增加25.6万吨。而上期所库存环比则续减5454吨至156110吨,仍处于去年9月14日来的新低。8月中国保税区铜库存继续下滑,现跌至45万吨左右,较5月中旬的50-60万吨的水平进一步回落,预计保税区铜库存将维持平稳或下降趋势。同时,8月上海保税区仓库的铜溢价保持在年内较高水平,现为220-170美元/吨,主要由于中国及附近亚洲地区铜库存高度紧张。此外,市场还推测铜价不正常的升水主要是外资机构在操作,出现“多逼空”现象。而且,鉴于美国CFTC正在加强对大宗商品市场的监管,未来外资对库存的操控力度将有所减弱。

图表8,资料来源:瑞达期货 ,数据来源:LME官方网站 上海期货交易所
4、中国供需失衡情况改善
1)供应-7月精炼铜产量下降但铜精矿进口创新高
7月中国铜精矿进口量为938503吨,环比增加39.34%,且同比剧增65.76%,创历史新高。1-7月铜精矿累计进口量高达逾540万吨,同比增加36.82%。据悉,由于铜精矿供应增加,目前运至中国的现货铜精矿TC/RC涨至72美元/吨和7.2每磅/美分。因上调加工精炼费的基准价格将给全球铜冶炼行业的收入带来积极影响尤其是中国,这将继续保证国内精炼铜产能的扩张(2013年中国铜冶炼产能将提高至100万吨以上),即意味着我国精炼铜产量将进一步增加,而导致中国铜进口需求的下滑。但7月中国精炼铜产量仅为534560吨,环比下滑5.93%,创五个月来的低点,但同比增加12.4%,而1-7月精炼铜累计产量为3764041万吨,同比增加12.15%,部分受高温天气影响。

图表9,资料来源:瑞达期货 ,数据来源:国家统计局
2)需求-废铜供应紧张推动精铜进口增加
中国7月精铜进口291846吨,环比增加5.1%,为连续第三个月增加,同比则增加14.75%,连增两个月,且其单月进口量创下去年10月以来最高。究其原因,废铜供应紧张,7月精炼铜产量下滑,及融资铜需求的上升是主因。不过,由于今年1-7月中国累计进口精铜逾166万吨,同比下滑仍22.22%,为连续第七个月下滑,因此较往年而言,中国今年精炼铜进口量仍表现为下滑。此外,7月中国精铜出口19456吨,环比增加32%,同比增加55.57%。1-7月精铜累计出口量为207489吨,同比增加1.18%。另外与精炼铜相比,废铜进口量更能代表实际的铜消费。7月废铜进口量为349405吨,环比微增3.73%,但同比下滑18.51%,为连减六个月。1-7月废铜累计进口241.4万吨,同比下滑9.03%。据悉,中国政府为抑制污染,海关不断加强对废金属进口监管,中国进口商亦削减废铜订单。同时,随着铜价持续处于低位运行,国外贸易商的惜售情绪有所攀升,亦导致废铜供应十分紧张。为此,市场预计中国第三季度废铜进口量料进一步下滑。

图表10,资料来源:瑞达期货 ,数据来源:国家统计局
3)9月铜市终端消费偏向企稳
从国内终端需求来看,铜的主要消费行业的1-7月产量同比增速仍较往年温和增长,表明下游需求继续弱势复苏。另外,随着多个行业“金九银十”消费旺季的到来,9月铜市终端消费情况将较8月有较明显的提升,从而刺激铜价走强,不过这种刺激力度的强弱程度还有待验证。
电线电缆作为铜的下游行业,占据铜原料需求约45%。今年7月中国电网建设投资完成287亿元,同比增加4.1%,而1-7月,我国电网投资完成1947亿元,同比增长17.3%。据中电联预计,下半年全国全社会用电量同比增长5%-7%,电力供需总体趋向平衡。同时,考虑到今年迎峰度夏期间出现持续高温天气,预计今年三季度用电量增速将比二季度有较大回升。
空调方面,据产业在线最新的数据显示,今年7月我国家用空调产量为891万台,同比增长9.01%,内外销总量为897万,同比增长5.88%,其中内销558.5万台,同比大增9.77%。7,8月空调产销在5月底节能政策补贴结束的背景下,总体表现远远好于预期,主要受全国高温天气提振。下半年,在部分地区地产销售明显转暖、去年同期基数较低、库存持续下降的有利因素下,空调内销有望回暖,出现同比增长。不过在外销方面,由于欧债危机隐忧长存,令家电产品出口受到冲击。随着家电节能补贴政策退出后,新一轮节能政策补贴方案预计从今年10月1日开始,但此次新政不再是普惠政策,有实力龙头企业或将更加受益,同时房地产市场调控持续,笔者认为2013年下半年空调行业的走势将不容乐观,尤其是第三季度可能再现低谷。
汽车方面,7月汽车产销继续保持增长态势,当月产销环比虽有所下降,但同比均获得近10%的增速。因每年的7-8月为汽车产销传统淡季,因此整体产销节奏有所放缓,符合季节性规律。其中1-7月,汽车产销分别完成1233.5万辆和1229.86万辆,同比分别增长12.5%和12%,增速与1-6月相比,均回落0.3%。乘用车方面,1-7月乘用车产销同比增速均为13.4%,增速比1-6月分别回落0.6%,0.4%,增速继续呈现逐步缓慢回落态势,但其增速略高于汽车整体增速,且仍为拉动车市增长的主要动力。同时在商用车市场,1-7月商用车产销同比增速分别为12.8%和7.5%。展望9月,因市场预期新一轮能源汽车补贴政策有望出台,据悉此次补贴的范围和车型有望扩大且新的补贴政策将延续三年,这将有利于促进汽车产销的进一步回温。为此,虽然下半年存在诸多不确定因素,但中汽协将2013年汽车全年销量将由1500万辆提升至1600万辆,其中乘用车仍然是主要增长市场,预计增长率约8.5%。
房地产方面,今年7月国房景气指数为97.39,同环比分别回升2.82,0.01点,由于目前该指数仍处于历年较低水平,表明房地产行业若想实现完全复苏还需时日。同时,1-7月全国房地产开发投资同比增速为20.5%,增速比1-6月提高0.2%,且略高于同期城镇固定资产投资20.1%的涨幅。而在房地产开发投资中,住宅投资表现最为关键,1-7月投资同比增速为20.2%,增速回落0.6%,占房地产开发投资的比重为68.4%。销售方面,1-7月商品房销售同比增速为25.8%,增速比1-6月回落2.9%,其中住宅销售面积增长27.1%。新屋开工方面,1-7月房屋施工面积568681万平方米,同比增长16.2%,较1-6月提高0.7%,其中住宅新开工面积增长13.6%。这一系列数据显示,国内房地产调控效应继续体现,且鉴于部分城市房价偏高的状态延续,及促进房价反弹的因素继续存在,未来不排除调控手段的进一步升级,如对个别城市开征房产税。另外,8月份,商业银行对房贷业务的收紧措施正在全国范围内蔓延。据悉,下半年银行信贷额度吃紧,9月份还需关注银行收紧房贷所导致的销售预期的下滑。

图表11,资料来源:瑞达期货 数据来源:国家统计局
四、投资者资金动向分析
CFTC投机净空量大幅下滑,因多进空退
从以往走势来看,期铜持续上涨大多需要配合伦铜增仓,而在8月铜价实现突破性反弹之际,伦铜一度增仓上涨,尤其是8月8日-15日,伦铜增仓近2万手,同期录得高达4.7%的涨幅。但之后随着铜价陷入高位振荡整理,伦铜持仓重新减少,仅一周的时间就累计减少近1.7万手,主要为多头逢高获利了结。后期铜价能否延续反弹走势,还需关注持仓是否重新增加。同时期沪铜指数大幅减仓逾15万手至60万手,且较年内高点减幅高达35%多,表明前期入场的多空资金逐步离场,其中以空方积极减仓为主。目前两市持仓格局虽有利于铜价反弹,但仍不足以令铜价持续强势上扬。另一方面,截止8月20日,美铜CFTC总持仓持续减少至160062,仍处于年内5月中旬的较低水平处,表明市场人气较低迷。不过8月投机多头较7月末小幅增加5082,而空头大幅减少25892,表明随着空头持仓的主动立场,铜价出现反弹,目前CFTC投机基金的净持仓为净空120手,虽为连续第二十六周维持净空状态,但投机基金看空的积极性明显下滑,表明铜市中期看空格局有所减弱。

图表12,数据来源:瑞达期货 资料来源:文华财经 CFTC网站
五、9月关注焦点
1、9月底前,工信部要求重工业淘汰落后产能
7月25日,工信部公布首批涉及落后产能淘汰的企业明显,该名单涉及炼钢、炼铁、焦炭、水泥、电解铝等19个工业领域内共计1294个企业,其中涉及炼钢产能约280万吨,炼铁产能700万吨,铜(含再生铜)65.44万吨,电解铝26万吨。工信部要求,力争在2013年9月底前关停上述落后产能,确保在2013年底前彻底拆除淘汰,不得向其他地区转移。在中国制造业活动出现初步回暖之际,工信部的这一做法可能重新加剧中国经济成长放缓及制造业活动疲软的担忧,短期内仍有望令基本金属承压回落,但从较长期来看,关停过剩的金属产能有利于推动供需平衡。
2、美国债务上限或将影响QE退出时间
随着美国国会休会期结束的临近(即9月9日),意味着美国的债务上限风暴正式开始,接下来的一段时间内,围绕美国债务及政府支出,两党预计将有一番激烈争斗,其影响将波及全球市场。美国两党必须在本财年结束,即9月30日之前,对下一财年的政府预算方案作出决议,否则可能导致政府关门危机。美国财政责任和改革委员会联合主席厄斯金鲍尔斯指出,只有20%-25%的可能性达成一个大范围的协议。此外,美国债务上限或将令美联储缩减QE的时间被推迟,届时也需关注市场对此热点的炒作。
3、德国大选料重启欧债危机探讨
今年9月22日德国将迎来4年一度的全国大选,尽管德国在欧债危机中“独善其身”,但是即将到来的大选却被喻为是欧债危机面临的最大风险,将给柏林未来应对欧债危机的政策带来诸多不确定性和挑战,尤其是德国对希腊债务减记和额外援助方面,因德国选民对更多救助持怀疑态度。另外在德国大选之前,预计欧元区将不会推出或推进应对欧债危机的重大政策举措,包括此前构想的一体化进程。目前市场预期德国现任总理默克尔连任几率较高。9月需关注市场对这一事件的不断炒作。
六、后市展望
全球宏观经济和货币政策方面,目前全球经济继续处于后危机时代,其中美国经济延续温和复苏,但部分指标仍趋弱,从而使得9月美联储缩减QE仍面临较大的不确定性,后期还需重点关注就业市场能否有明显改善,尤其是非农就业数据能否再增加20万人或周初申请失业金人数下滑至30万之下,从而对美联储是否提前结束超宽松货币政策作出进一步的指引。中国方面,随着7月经济数据的明显好转,且配合政府的一系列政策支持,国外机构纷纷上调对中国经济增长预测。不过由于中国政府继续加大反腐力度和调整经济结构以及加大房地产市场调控力度,未来仍需警惕这一系列活动所带来的负面影响。但同时,中国的货币政策稳健中实现微调,能在一定程度上保证货币流动性的平衡。而欧元区经济,短期延续弱势复苏,但因其内部经济严重失衡,其复苏力度并不强劲,同时还需警惕德国大选对欧债危机的重新关注。
至于铜本身的基本面,随着市场逐步接受今年铜市将转为供应过剩的共识,该忧虑对铜价的打压力度有所减弱,反而短期国外铜矿出现的小规模罢工能短暂刺激市场神经,引发供应威胁担忧,且同时在中欧美工业活动继续回暖的推动下,铜市供需失衡有所改善。中国方面,虽然铜精矿进口量持续扩大,有望令后期精铜产量增加,但短期由于废铜供应紧张的局势继续存在,且7,8月国内高温天气的影响,精炼铜产量有所下滑,刺激精铜进口量的回升。同时,金九银十的消费旺季炒作亦带来部分提振,关注中国下游企业的补库行情能否启动。不过同时,由于LME新规以及美国CFTC对金属仓储业务的进一步监管,国外投行对基本金属库存的操纵能力有所减弱,被融资锁定的库存不排除会流入市场,甚至流向国内,加剧铜市供应过剩压力。在此背景下,外盘投机基金中期仍以看空铜价为主,只是其看空积极性较上半年明显下滑。
综述,笔者认为在8月铜价实现突破性反弹之后,若想延续反弹行情,或许需要一个回抽确认的过程,而短期恰巧在国外地缘政治冲突升级的推动下,此次回调即有望实现。而随着中国经济的逐步企稳,对于回调幅度不可太过悲观。不过由于9月存在众多风险事件,铜市整体波动将较为剧烈,此波回调沪铜1312合约关注前期阻力即现在的支撑51000元,若有效企稳可尝试逢低建多,止损参考50000元,上方阻力关注53000元,若有效突破,目标上移至54000元-54500元,伦铜则关注7050-7600美元/吨。
瑞达期货 林设
(责任编辑:简儿)
此信息仅供参考,据此入市,风险自担!