你好,欢迎来到世铝网
[请登录]
[免费注册]
商务中心
发布供求
繁体
手机版
英文版
世铝网
铝业行情
其他频道
行情
产品
求购
设备
公司
行情
资讯
产品
设备
求购
招商
公司
行情
资讯
展会
首页
长江有色
南海有色
中原有色
上海期货
上海现货
LME
广东南储
上海华通
其他报价
统计数据
分析
数据中心
当前位置:
铝信
>
行情
>
市场分析
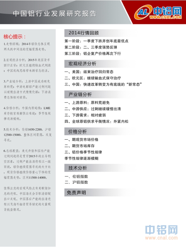
中国铝行业发展研究报告(2014-2015年)
2015-02-10 10:13:42
来源:
铝信
(责任编辑:简儿)
标签:
铝信
铝价
铝
沪铝
此信息仅供参考,据此入市,风险自担!
相关信息
铝信早评:10日铝价料继续下跌
铝信日评:10日铝价料继续下跌
铝信早评:9日铝价料下跌
铝信早评:6日铝价料微涨或持平
铝信日评:6日铝价短料微跌或持平
铝信早评:5日铝价料变动不大
铝信日评:5日铝价有望继续上涨
铝信早评:4日铝价料继续上涨
铝信日评:4日铝价有望继续上涨
铝信日评:3日铝价有望继续上涨
铝业资讯
1月31日有色金属早班车
1月30日有色金属早班车
2月1日铝价走势看点:76%看涨
01/31
LME伦敦库存临时数据
01/31
2023年全球氧化铝产量为1.419亿吨
01/31
广东鸿图:预计2023年净利润为40000~44700万元
01/31
宁波富邦:预计2023年净利润为1400~2100万元
01/31
亚太科技:预计2023年净利润为55000~ 61200万元
01/31
银邦股份:预计2023年净利润7500~8500万元
01/31
诺贝丽斯将向Ardagh Metal供应铝饮料包装板材
01/31
永杰荣获中国有色金属工业科学技术奖一等奖
01/31
四川省有色金属冶炼工业水污染物排放标准(征求意见稿)
01/31
国潮铝业年产20万吨新能源电池铝箔坯料项目热连轧机成功轧出首卷产品!
01/31
苏州东南铝板带有限公司被评为2023年度江苏省专精特新中小型企业
01/31
长江有色
上海期货
南海有色
LME
中铝报价
上海现货
广东南储
上海华通
废旧行情
中原有色
宏桥铝价
日表
周表
月表
原铝产量
原铝库存
铝进出口
月度参考价
×
短信订阅
手机号:
修改
请输入正确的手机号
请至少选择一个频道
长江有色
长江有色A00铝锭
长江有色铜铝
长江有色铜铝锌
长江有色五项基本金属
LME伦敦
LME电子盘报价
LME电子盘报价及库存
LME官方现货结算价
(停止新开)LME电子盘报价
上海期货
上海期铝开盘/收盘
上海期铜开盘/收盘
上海期货月度参考价
南海有色
南海有色国产A00铝锭
南海有色国产A00铝预测
南海有色铜铝
南海A00与ADC12铝锭
广东南储
广东南储A00铝锭
广东南储铜铝锌
上海华通
上海华通铝
铝价分析
铝价分析(两条)
中原有色
中原有色铝
不锈钢卷板
201佛山不锈钢卷板
304佛山不锈钢卷板
201无锡不锈钢卷板
304无锡不锈钢卷板
请输入验证码:
获取验证码
如果还未收到?
重新获取验证码
短信订阅成功,我们会尽快和您联系